Technical knowledge extraction applied to modeling of occurrence (Cercospora coffeicola Berkeley & Cooke) coffee in the southern region of Minas Gerais

Authors

  • Vanessa Cristina Oliveira de Souza Universidade Federal de Itajubá
  • Rodrigo Luz da Cunha Empresa de Pesquisa Agropecuária de Minas Gerais - EPAMIG
  • Livia Naiara Andrade Universidade Federal de Lavras
  • Margarete Marin Lordelo Volpato Empresa de Pesquisa Agropecuária de Minas Gerais - EPAMIG
  • Vicente Luiz de Carvalho Empresa de Pesquisa Agropecuária de Minas Gerais - EPAMIG
  • Ahmed Ali Abdalla Esmin Universidade Federal de Lavras

DOI:

https://doi.org/10.25186/cs.v8i1.366

Keywords:

Coffea arabica L., epidemiological data mining, epidemiology of plant diseases

Abstract

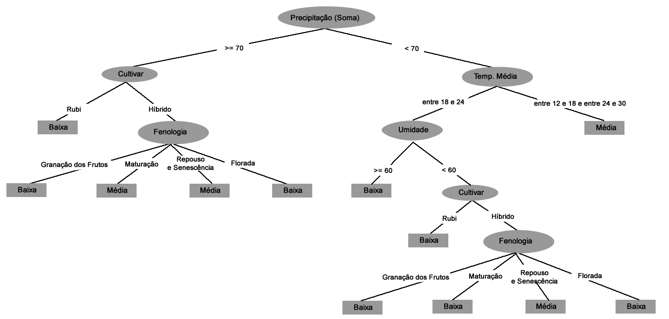
The survey of the progress of Cercospora leaf spot becomes potentially useful and understandable in understanding the disease process and in decision making for control measures. In the last years, computer programs have helped to elucidate what factors are biotic or abiotic more representative. The aim of this work was to investigate, using knowledge extraction techniques, which phenological and environmental attributes most influence on the occurrence of Cercospora leaf spot on coffee trees in southern Minas Gerais, under two tillage systems: conventional and organic. For this, data were organized incidence of Cercospora leaf spot in both cropping systems, with climatic data and phenological crop in a period of five years of evaluation. Then an algorithm based on knowledge extraction decision tree was used to obtain the attributes that most favor the occurrence of Cercospora leaf spot. The generated models were 60% hit rate and showed that the average temperature of the attribute was greater influence on the entire data and the conventional culture system. In organic management, the precipitation and phenology are the factors that most influence the occurrence of disease.

Published

2013-04-21

How to Cite

SOUZA, V. C. O. DE; CUNHA, R. L. DA; ANDRADE, L. N.; VOLPATO, M. M. L.; CARVALHO, V. L. DE; ESMIN, A. A. A. Technical knowledge extraction applied to modeling of occurrence (Cercospora coffeicola Berkeley & Cooke) coffee in the southern region of Minas Gerais. Coffee Science - ISSN 1984-3909, v. 8, n. 1, p. 91-100, 21 Apr. 2013.

Issue

Section

Articles